CN

CN
EN

返回顶部

公司新闻

传播taptap点点官网文化   展示品牌形象

入选国家“白名单”! taptap点点官网循环再添新动力

2021-01-20 来源:原创 浏览量:7494

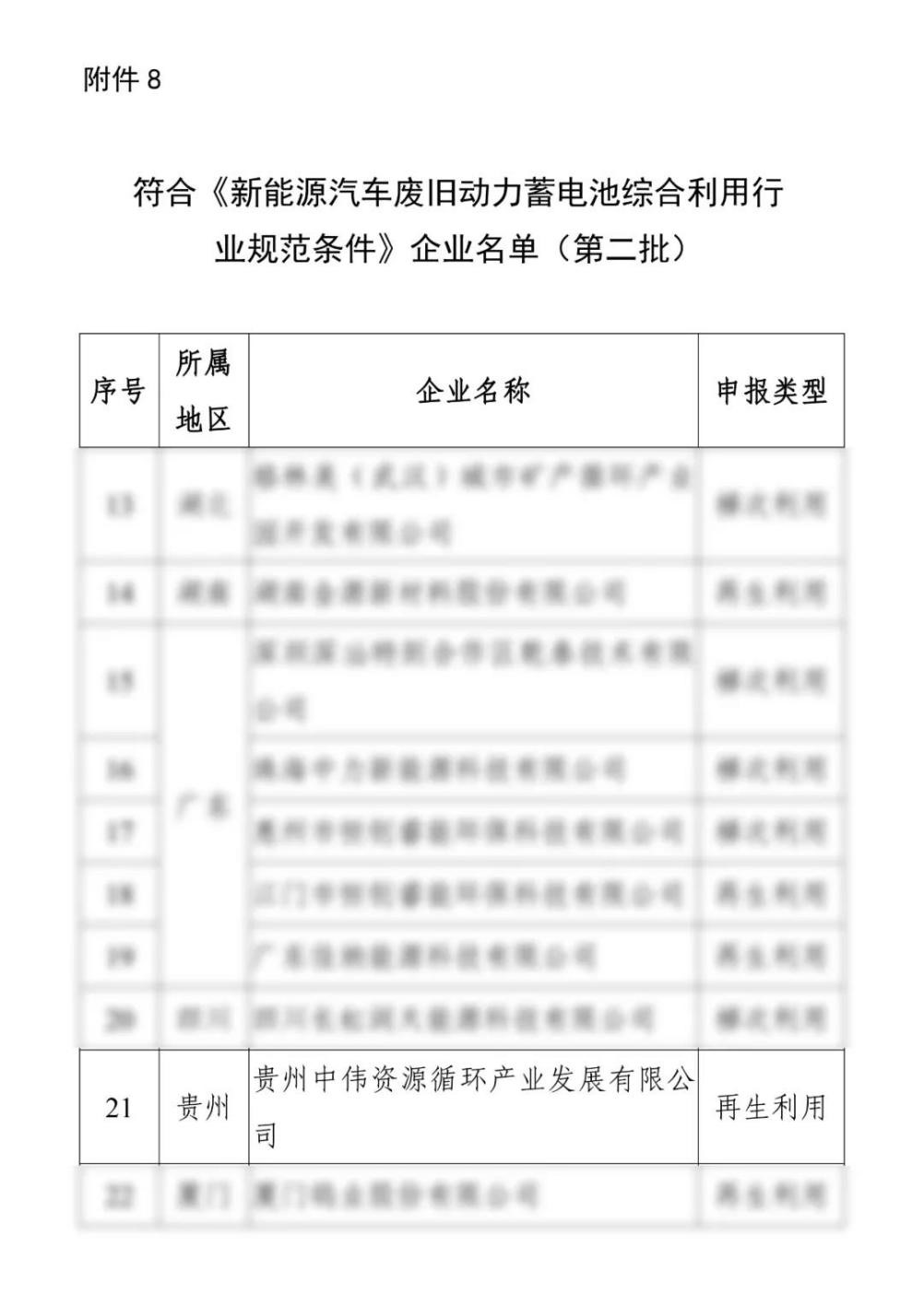
      在1月21日国家工信部发布的一条公告中显示,taptap点点官网入选第二批《新能源汽车废旧动力蓄电池综合利用行业规范条件》企业名录,这不仅标志着taptap点点官网正式获得了新能源汽车动力电池回收企业资格,同时也是企业迈向全球最具价值的新能源材料综合服务商的坚实的一步。

      近年来,随着电动汽车的飞速发展,动力电池循环回收产业如雨后春笋般在全球范围内迅速崛起,taptap点点官网凭借着强大的技术优势,把握机遇,提前布局锂电池的循环回收。


      去年12月,随着taptap点点官网股份在深交所成功上市,taptap点点官网的循环产业进入全新阶段。此番成功入选该白名单,taptap点点官网新材料将有机会进一步加深与国内外优质供应商与客户的紧密合作,为多项业务的开展提供了充分条件;来自国家、政府的大力支持与认可,也为taptap点点官网循环成为行业标杆提供了更强劲的动力。



友情链接 taptap点点官网集团
联系我们

联系电话:0856-3323580
公开邮箱:cngr@cngrgf.com.cn
地址:贵州省铜仁市大龙经济开发区2号干道与1号干道交汇处

黔ICP备18011290号-1
Copyright © taptap点点官网-taptap点点体育 版权所有
技术支持:竞网智赢  网站地图  营业执照查阅

关注我们

微信公众号